序号
| 内容
|
| 1 | 广东省中小企业服务中心事业单位法人证.pdf |
| 2 | 广东省中小企业服务中心获得的部分荣誉.pdf |
| 3 | 科友集团视频介绍.mp4 |
| 4 | 科友集团项目申报动漫版介绍.mp4 |
| 5 | 云搜集团视频介绍.mp4 (网页版,点击打开后可直接转发给客户) |
| 6 | 2024年政府项目奖励资金及优惠.doc |
| 7 | 认定高新技术企业的好处.pdf |
| 8 | 高新认定项目申报需要材料.pdf |
| 9 | 部分成功案例.pdf |
| 10 | 企业摸底表.xls |
| 11 | 众创空间&孵化器部分案例.pdf |
| 12 | 高新技术企业发展体系暨认定申报等政府专项资金申请服务合同书(合同范本) .doc 可编辑版本下载 |
| 13 | 云搜集团代理商合作协议文件(合同范本).doc 可编辑版本word下载 |
| 14 | 众创空间材料收集清单.pdf |
| 15 | 广州市“研发费用补助”.pdf |
| 16 | 孵化器项目申报委托协议书(合同本范).pdf 可编辑版本word下载 |
| 17 | 众创空间孵化平台项目申报委托协议书(合同本范).pdf 可编辑版本word下载 |
| 18 | 众创空间材料收集清单.pdf |
| 19 | 孵化器-孵化载体认定信息评估表.pdf 可编辑版本word下载 |
| 20 | 众创空间-孵化载体认定信息评估表.pdf 可编辑版本word下载
|
| 21 | 佛山市信息化项目政策汇编.xlsx |
| 22 | 项目合同协议(综合范本).doc |
| 23 | 项目合同协议(创新型中小企业、省专精特新、国家级专精特新小巨人).doc |
| 24 | 香港BUD专项基金一站宝的优势.pdf |
| 25 | 香港BUD专项基金视频解读.mp4 (网页版,点击打开后可直接转发给客户)
|
| 26 | LSGC绿色工厂评价证书.pdf |
| 27 | 高新技术企业提前规划材料清单 |
| 28 | 云搜集团简介.pdf |
| 29 | 双软企业认定介绍.pdf |
| 30 | AAA信用评级认证介绍.pdf |
| 31 | 广东省技术改造项目备案需要填的资料.doc |
| 32 | 科技成果评价需提供材料清单.pdf |
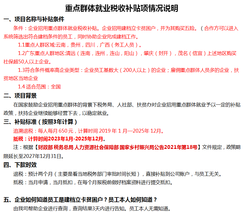
| 33 | 重点人群补贴详细解读.doc 重点群体就业税收补贴项情况说明(图片) |
| ....... |
| ...... |
|
|
|
|
|
|
|
|
|
|